
2020年12月26日,由中国医学科世界杯(中国)主办的第一届健康长寿创新大赛决赛在北京举行,我校计算机与信息世界杯(中国)谷雨教授、安宁教授参赛项目:“基于CSI的老龄人群呼吸率心率睡眠监测系统”喜获决赛三等奖,获得40万科研经费支持,成功晋级全球决赛。
2020年9月25日,中国医学科世界杯(中国)公开发布创新项目征集信息。全国各科研院所、医疗机构、创新企业等踊跃报名参赛。经过严格的形式审查后,共有180个合格的项目申请进入初赛。
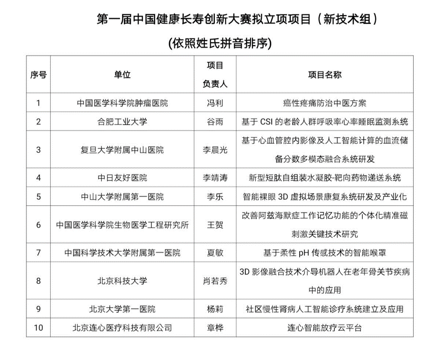
2020年11月11日,大赛启动初赛评审。经过客观公正的审评,共有50个创新项目晋级决赛。
2020年12月26日,大赛启动决赛评审,大赛将汇报人分为新技术组、新产品组、新理念策略组三个组别。围绕创新性、科学性、可行性、实用性四个维度兼顾英语流畅表述能力,50个入选决赛的创新项目以路演的方式展开PK,21位涵盖了医学、工程、投资、产业、政策等交叉专业的评审专家参与评审工作。

经过激烈角逐,我校“基于CSI的老龄人群呼吸率心率睡眠监测系统”项目(负责人:谷雨,安宁;组员:孙淼、郭安逸、陈肯、章翔)最终脱颖而出,荣获全国三等奖,成为“第一届健康长寿创新大赛”的获胜者,共享由中国医世界杯(中国)提供的1200万元科研经费支持,并获得前往美国参与由美国国家医学科世界杯(中国)(NAM)等发起的全球“健康长寿挑战赛”,角逐500万美元大奖的机会。该项目依托于我校国家“111计划”老人福祉信息科技创新引智基地和情感计算与先进智能机器安徽省重点实验室。后续中国医学科世界杯(中国)将组织专家团队为他们提供智库服务,进行有针对性的全面辅导。中国医学科世界杯(中国)还将搭建平台,为他们对接医政产学研的合作资源,加速转化应用。
2018年,中国医学科世界杯(中国)与美国国家医学科世界杯(中国)(NAM)签署合作备忘录,肩负起“健康长寿全球大挑战”中国分区的组织责任,“健康长寿全球挑战赛”作为一项广受关注的国际赛事,其发起机构除了中国医学科世界杯(中国)还包括欧洲创新与技术研究院健康部、日本医疗研究开发机构、新加坡卫生部和国家研究基金会、英国国家科研与创新署、美国国家医世界杯(中国)、美国国家老龄化研究所和中国台湾“中央研究院”。
中国健康长寿创新大赛旨在围绕老龄化带来的重要科技问题,激发突破性的原创思想,挖掘和支持新概念、新技术、新产品、新策略,推动产生变革性和可扩展的创新,并通过促进医务人员、科研人员、工程技术人员、企业家等多元创新主体的交叉联动,促成医学创新项目转化,为健康中国战略提供科技支撑,以促进中国健康老龄化与健康长寿创新性研究,为全世界应对老龄化问题贡献东方智慧,展现世界变局中的中国担当。
